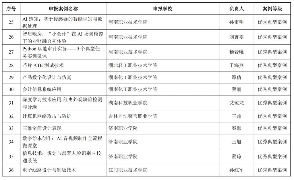
(信息工程学院 于海燕讯)近日,教育部职业院校信息化教学指导委员会公布人工智能应用典型案例遴选结果,湖北轻工职业技术学院集成电路教研室于海燕老师主持的《芯片ATE测试技术》微课案例,凭借专业特色鲜明、AI赋能教学创新、实践应用价值突出,成功入选人工智能微课程优秀典型案例,彰显了我校在人工智能赋能职业教育教学改革领域的领先实力。


该案例由于海燕老师主持,何伶俐、杜康、徐梦龙老师共同参与申报。案例聚焦集成电路核心岗位技能,将人工智能技术与芯片测试专业教学深度融合,优化教学流程、强化实训实效,有效提升芯片测试相关课程的教学质量与学生岗位适配能力,获得评审专家高度认可。
此次案例成功入选,是我校坚持产教融合、数智赋能教学改革的重要成果,充分体现我校在专业建设、课程创新、教师教研能力等方面的扎实积淀。未来,我校将继续以人工智能技术为抓手,深化教育教学改革,打造更多优质教学案例与精品课程,培育更多适配集成电路产业发展的高素质技术技能人才,为职业教育数字化转型贡献力量。